深圳论坛

标题: 深圳市宝安区官田学校 [打印本页]

作者: 用户1764066370033217    时间: 2025-11-25 18:27
标题: 深圳市宝安区官田学校

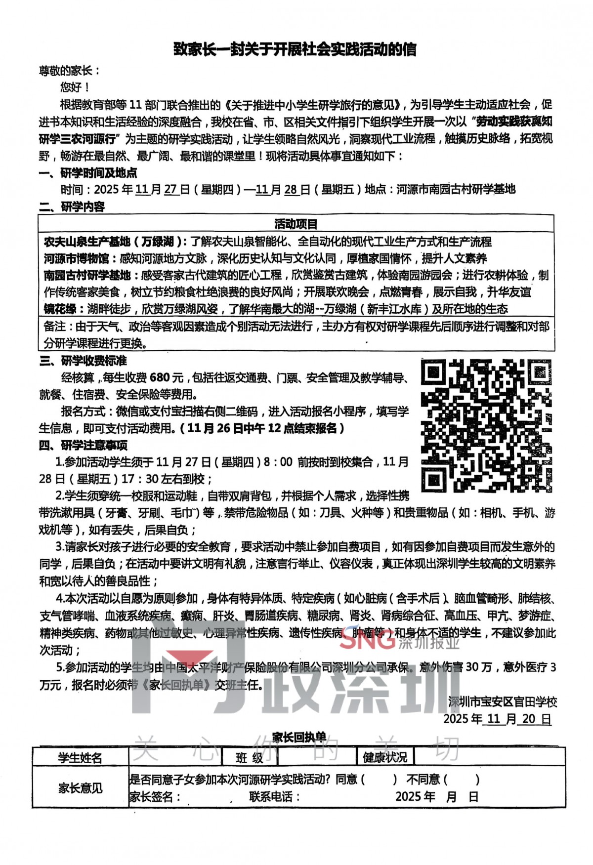
课外研学收费质疑太高,门票才60不到,收费680一名学生
作者: 蛇口渔民    时间: 2025-11-26 09:33
不贵,挺便宜的
作者: 深圳市宝安区教育局    时间: 2025-11-26 11:32
您好,您反映的情况我局已收悉,我局高度重视,现将具体情况反馈如下:
  经核查,官田学校社会实践活动是该校家委会依据相关政策、充分调研后确定的。学校在活动开展前已通过《致家长的一封信》对活动内容和收费标准进行了详细说明,收费包含往返交通、门票、安全管理、就餐、住宿、安全保险等费用。本次活动始终坚持自愿原则,由家长及学生自主选择是否参与。对不参与活动的学生,学校将安排校内学习辅导。感谢您对宝安教育的关注与支持!

作者: cdg8432454    时间: 2025-11-26 14:04
负担不小。
作者: cdg8432454    时间: 2025-11-26 14:06
关于教育方面的问题挺多的,做家长的也是挺难。
作者: 花花宇宙V    时间: 2025-11-26 14:51
哪里便宜了,便宜的依据是什么。是对比同类型的集体出游费用了吗,列出收费明细和档次了吗,收费很多都没有明细和细节,怎么就知道不贵了。
作者: 用户1761020527220211    时间: 2026-1-13 12:43
收的太多了




欢迎光临 深圳论坛 (https://szbbsapp.sznews.com/) Powered by Discuz! X3.3