深圳论坛

标题: 罗湖区2021年小一、初一新生入学指南来啦! [打印本页]

作者: KOBE2021    时间: 2021-5-22 22:36
标题: 罗湖区2021年小一、初一新生入学指南来啦!
“孩子今年上哪所学校?”
“报名材料准备好了吗?”
“哪里可以报名?”
……
罗湖的家长们别着急
小一、初一新生入学的指南
给大家备好啦

小一、初一年级学位申请时间为
5月27日(星期四
至6月2日(星期三)
申请方式为网上报名
快一起看看详情吧
罗湖区2021年
小一新生入学指南
1
温馨提示
罗湖区2021年义务教育阶段学位申请实行全流程网上办理,家长将申请学位所需的证明材料拍照上传至申请系统,学校在申请系统对材料进行初审。家长无需到学校提交申请材料。
2
学位申请条件
凡年满六周岁(2015年8月31日及此日前出生),父母在罗湖区实际居住,符合如下条件之一的适龄儿童:
1.深圳市户籍儿童;
2.享受市政府相关优惠政策人员子女;
3.父母双方或一方具有深圳户籍的非深户籍儿童;
4.父母双方或一方持有具有使用功能的深圳经济特区居住证,且在罗湖区居住满1年、连续参加社会保险(养老保险和医疗保险)满1年的非深户籍儿童。
3
学位申请所需材料
(一)
深圳户籍儿童
1.儿童及父母户口簿、身份证。
2.父母在学校招生地段内有效房产证明或《购房合同》(包含付款凭证),或由房屋租赁管理部门核发的房屋租赁凭证(含保障性住房租赁合同)。
3.父母的计划生育信息记录。
(二)
非深户籍儿童
1.父母双方或一方具有使用功能的深圳经济特区居住证。
2.儿童出生证明、户口簿、身份证及父母的户口簿、身份证。港澳籍儿童还需核验港澳居民来往内地通行证、父母与子女亲属关系证明(市公证处出具),父母是港澳籍的还需提供《港澳居民居住证》;外籍人员随迁子女需提供父母的《外国人永久居留证》。
3.父母在学校招生地段内有效房产证明或《购房合同》(包含付款凭证),或由房屋租赁管理部门核发的、登记备案时间连续满1年以上的房屋租赁凭证(含保障性住房租赁合同)。
4.父母双方或一方在本市连续参加社会保险(养老保险和医疗保险)满1年的记录。
5.父母的计划生育信息记录。
连续满1年的计算,以申请学位时为基点向前倒算,社会保险补缴的年限不予计算。
(三)
享受相关优惠政策人员的子女
国家对烈士、因公牺牲伤残军人、符合条件的现役军人及复退军人、消防救援队伍人员、公安英模和因公牺牲伤残警察、高层次人才等享受优惠政策人员的子女实施教育优待政策。上述优待对象需按时在网上申请,并出具享受优惠政策的相关证明材料。
军人子女申请在本区接受义务教育,请于申请学位开始前提供如下证明材料到罗湖区人武部政治工作科登记备案:
1.军人身份证明:军人身份证、军官或士官证。
2.户籍证明:户口簿(首页、家属页、子女页)、子女出生证、子女身份证。
3.居住证明:房产证、租赁凭证或单位宿舍证明。
4.单位证明:军人现役情况、子女关系、享受特殊待遇情况说明等。
(罗湖区人武部地址:罗湖区翠山路39号罗湖国防大厦5楼505室,电话:82672807)
(四)
台湾籍儿童
1.申请儿童及其父母(或委托监护人)的身份证明、《中华人民共和国台湾居民居住证》或五年期《台湾居民来往大陆通行证》。
2.父母(或委托监护人)在学校招生地段内有效的房产证明或《购房合同》(包含付款凭证),或由房屋租赁管理部门核发的房屋租赁凭证(含保障性住房租赁合同)。
(五)
住房及有关证明材料的要求及说明
1.已办理房改手续的住房、购买的保障性住房、特区原居民手续齐全的自有住房(含原住居民祖屋)可视为住宅类商品房。
2.申请学位的房产,父母或监护人应当拥有≥51%的产权。
3.2021年4月30日前未入伙的住房,其购房合同不能作为学位申请依据,申请者应先在现住址地段学校申请,2021年8月31日前能入伙的,由学校视学位情况决定是否接受申请。
4.在罗湖区临时(不满1年)购房、租房,深圳户籍无法保证就近入学,非深户籍不受理申请。
5.军产房、集资房、自建房、商务公寓。分别提供下列材料并实际居住,按特殊房产处理,不予积分。①军产房提供住房军产证或军产房所属部门出具的购房证明(包含付款凭证);②单位自建房、集资房出具购房合同和付款凭证;③自建房提供“二证一书”或股份公司(或社区工作站)出具的房产证明材料;④商务公寓提供住房产权证明(应在本市没有住宅房产)。
6.居住在祖辈房(祖父母、外祖父母房产)的,申请儿童及父母须和祖辈在同一个户口簿并实际居住,且父母在本市没有住宅类房产。
7.住单位职工(集体)宿舍的,父母应为该单位正式员工并由所在单位缴纳社保,住房应当为所在单位所有或所在单位具有合法使用权,并提供相应证明,且父母在本市没有其他住宅房产并在该宿舍实际居住(网格登记连续满一年以上),按租住特殊房产处理,不予积分。
8.租房居住的,父母应在本市没有住宅房产并实际居住,租赁用途必须为“住宅”或“商住两用”。租赁管理部门出具的《房屋租赁凭证》或《房屋租赁信息》、政府公租房和《保障性住房租赁合同》均为申请学位有效的租房凭证。
9.租住在租赁管理部门已经停止办理《房屋租赁信息》(蓝本)的特殊住宅类房屋(如自建房、军产房等)和单位宿舍,且一套住房只有一户登记,并在该住房实际居住的,须提供下列材料作为住房证明材料申请学位:
(1)在申请学校学区内,登记时长满1年以上的网格居住信息登记证明(因疫情原因,截止时间延至2021年6月30日),且一年内网格居住信息登记该住址为唯一住址。
(2)承租人与出租人(业主)签订的房屋租赁合同或协议(根据《深圳市出租屋管理若干规定》)、出租人产权证明、身份证明等相关证明材料;租赁合同的房屋地址、签订日期应与网格居住信息登记地址、时间一致,且租期至2021年12月31日(含)之后。
(3)连续一年以上向出租人支付租金的凭证(包括发票、银行转账记录、微信、支付宝支付记录截图或其他有效付款凭证,按申请学位时间往前倒算)。
(4)父母(监护人)在深圳市没有住宅房产的查询记录(即无房证明)。
10.计算租房起始时间以租赁管理部门出具的《房屋租赁凭证》签署(备案)日期或《房屋租赁信息》发证日期为准,截至2021年6月30日满一年。同一学区地段前后连续的新旧租赁合同可合并计算租住时间,不同学区地段的新旧租赁合同按新合同签发时间作为积分计算起始日期,租住时间应跨越2021年9月30日。疫情期间租赁合同过期,但仍在原租赁住址实际居住且在社区网格登记的,视为连续租住。
11.租房和住祖辈房、集体宿舍、商务公寓的申请儿童父母(监护人),在本市有无住宅类房产和是否连续、实际居住,以市政府相关部门的人口居住登记信息系统和社区网格管理系统核验为准,申请学位时务必如实填报。受理申请后,除联网信息比对,学校也将联合公安、社区网格登记部门上门核查。如果没有实际居住,将取消地段公办学校申请资格。
12.根据《深圳市社会保险基金管理局关于告知疫情防控期间社保延期缴费有关情况的函》“对于受新型冠状病毒感染的肺炎疫情影响,用人单位无法按时缴纳企业职工养老保险费、失业保险费、工伤保险费的,可延期至疫情解除后三个月内缴费”的通知,疫情期间未按时缴交保费的不作断保处理。
4
学位安排原则及办法

(一)按学区地段免试就近入学。单校划片学校按各校划定的地段范围招生;多校划片的大学区和共享学区按大学区和共享学区范围招生。民办学校招生范围为居住在罗湖辖区的生源。

(二)全区实行学区住房学位锁定。全区所有公办小学实行学区住房学位锁定,一套住房只允许一户家庭申请学位,六年内不可重复申请(相同父母或监护人的多个子女不受影响)。
1.家长在网上申请系统录入住房信息时,只需输入房屋编码或在系统内设定的住房信息中选取,不用自己录入住址,家长选择该套住房并申请成功,该住房即被锁定。一套住房被锁定后,小学六年后才解除锁定状态(住房是否锁定可登录“罗湖教育应用网”,点击“学位申请—罗湖区学区房查询”栏目查询)。
2.申请人的住房如被锁定(即以该住房申请入读的学生在读),原则上不能再申请公办学位。罗湖户籍申请儿童父母无其他住房并在该套住房实际居住的可在地段学校申请,列为“E类”,视全区学位情况统筹安排;非深户籍申请儿童可参加民办学校统筹招生。
3.如果系统中没有搜索到所居住的房屋信息,请提供房产证(或租赁凭证)和房屋编码(编码可在社区查询)到地段学校服务窗口登记,经区教育局核实并给予增加该房屋信息后,再进行申请。
4.民办学校不实行学区住房学位锁定。



(三)根据学位数量,按类别/积分高低和志愿顺序录取。采取“类别+积分,类别优先,后取积分”录取办法。先按照申请儿童及父母的户籍和居住情况划分学位申请类别,再按申请儿童父母(或监护人)的居住、社会保险时间(养老保险+医疗保险)和计生等情况计算月积分和加分。录取时,视全区公办学校学位总数划定类别/积分线,按申请儿童的类别/积分高低和志愿顺序由申请系统电脑排位录取。同类别如果不能全部录取,则按积分从高到低录满为止。公办学校录满后,按志愿录取到民办学校。不服从安排的,不再安排学位。学位申请分类和积分办法如下:
1.类别。根据申请儿童及父母的户籍和居住情况划分申请类别,共分A、B、C、D、E、F六类。
2.积分。积分由“基础分+月积分+加分”构成。
(1)基础分:按不同的类别给予基础分,A类100分、B类90分、C类80分、D类70分、E类65分、F类60分。
(2)月积分:根据申请儿童及父母的户籍、居住、社保等不同情况按月积分。
深圳户籍儿童:①学区住房为住宅类商品房的按《房产证》发证日期,每满1个月积0.3分。特殊房产不积分。②学区租房按《房屋租赁凭证》签署(备案)日期,每满1个月积0.2分。租住商务公寓或特殊房产,提供《房屋租赁信息》(蓝本)或只提供实际居住网格登记信息的不积分。
非深圳户籍儿童:申请儿童父母(监护人)连续缴交社保(养老+医疗)一年的基础上,每增加1个月积0.1分。积分按二项同时参保时间计算(补交不计)。如果参保时间不一致,则按参保时间较短险种计算(以社保局比对验核结果为准)。
(3)加分。①独生子女加1分。②实行大学区招生的地段,申请原地段学校的A、B类加3分;C、D类加1分。③住房为住宅类商品房或租房提供《房屋租赁凭证》加1分。④父母为深户或一方为深户、一方有居住证或双方有居住证加2分;父母同时在深圳缴交社保(养老+医疗)再加2分。⑤非深户籍父母居住证、社保同时满五年及以上的加1分。
(注:④⑤项单亲家庭视实际情况加分。离异家庭能同时提供孩子父母双方居住证和社保证明且符合条件的,享受同样加分。)
学位申请分类及积分表
说明:
1.“住宅类商品房”系指房产用途为“住宅”或“商住两用”,有合法产权证明的商品房。
2.“原居民祖屋”如果没有合法产权证明,由股份公司证明儿童父母(或监护人)为原居民并拥有产权。
3.军产房、集资房、自建房、商务公寓,房产确属儿童父母(或监护人)所有并实际居住的,按特殊房产处理。
4.同分规则:①同一类别,户籍优先。按罗湖户籍—深户—非深户籍顺序。②户籍相同,购房优先。按购房—租房顺序。③住房相同,居住时间优先;居住时间相同,社保优先。
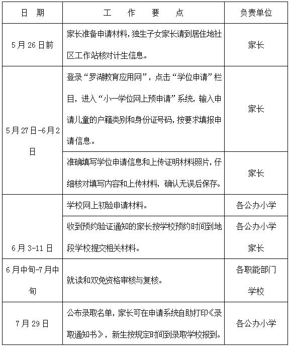
5
申请时间和程序
(一)
网上预约申请
5月27日-6月2日。家长(学生)登录“罗湖教育应用网”,点击“学位申请”,进入“小一学位网上预申请”系统报名。
重要提示:
1.填报志愿
分三批:①提前批,可自愿填报1个民办学校志愿;②第一批,填报地段公办学校志愿(单校划片填1个,大学区和共享学区按提示填若干个);③第二批,民办学校志愿。非深户籍申请儿童必须加填2个民办学校志愿。没有填满志愿和重复志愿的将不能保存。
2.大学区和共享学区
(1)大学区:01学区、02学区、03学区、04学区、06学区、20学区、21学区、25学区为大学区(详见地段示意图)。
#点击图片旋转手机看大图#
#扫码查看电子地图#
01大学区由凤光小学、未来学校组成;02大学区由翠北教育集团草埔小学、教科院附属学校小学部组成;03大学区布心小学、东晓小学、淘金山小学、翠北教育集团东昌小学、翠园教育集团松泉实验学校小学部、翠北教育集团水田小学、锦田教育集团华丽小学、翠茵学校组成;04大学区由大望学校、翠竹教育集团梧桐小学组成。06大学区由桂园小学、翠竹教育集团百草园小学、锦田教育集团红桂小学、笋岗小学、笋岗中学南校区组成;20大学区由螺岭教育集团靖轩小学、翠园实验学校小学部组成;21大学区由滨河小学、翠竹教育集团罗湖小学组成;25大学区由莲南小学(含莲馨校区)、仙桐实验小学、莲塘小学、安芳小学、罗外教育集团罗芳小学、罗外教育集团新秀小学组成。
大学区申请儿童可填报学区内2-5个公办学校志愿(视大学区内学校数量),学校根据招生计划按类别/积分高低和志愿顺序排位录取。
(2)共享学区:螺岭教育集团怡景小学、螺岭教育集团景贝小学为共享学区。螺岭外国语实验学校、螺岭教育集团湖贝小学、翠竹外国语实验学校地段生除填报地段学校志愿外,须加填螺岭教育集团怡景小学、螺岭教育集团景贝小学志愿(也可以直接申请该校)。学校根据招生计划按类别/积分高低和志愿顺序排位录取。
3.填报住址。系统已导入每个学校地段内的所有住房信息,申请人输入房屋编码或点选住址(包括小区、楼名、房号)即可,无需输入住址信息。非地段住房无法在学位申请系统申请,一套住房只允许一个住户申请学位。
4.填报申请信息和拍照上传证件材料。按要求如实填报完整的学位申请信息,并将申请材料拍照上传至报名系统(照片必须保证端正清晰,否则将影响审核)。
(二)
学校初验
6月3-11日。实行网上验证,家长不用到学校提交申请材料,个别无法网上比对审核的材料由学校短信预约验证。
1.网上审核。以商品房房产证(或不动产权证)、安居型住房或房屋租赁凭证(信息)为住房证明材料申请学位的家长,不需要到学校现场提交申请材料,学校将在网上对家长上传的申请材料照片进行初审,不用到学校提交申请材料。
2.预约验证。使用其他类型住房材料申请学位(祖屋、军产房、集资房、自建房、集体宿舍等)的家长,请按学校短信预约的时间,携带相关住房证明材料原件,到网上预报的第一志愿公办学校验核。
注:
①大学区、共享学区和填报了提前批民办学校志愿的申请儿童由第一志愿公办学校初审。
②未按时上传或向学校递交申请材料视为自动放弃学位申请。
(三)
就读与免费资格审核
6月中旬-7月中旬。学校初审后,招生系统将申请信息与市政务服务数据管理平台进行就读与免费资格比对验核。如果因家长录入信息错漏等原因导致审验结果不合格的,家长须在规定时间申请信息复核和补充、更正(具体时间另行通知),复核后的信息将再次送平台验核,家长可自行登录“网上预申请系统”查询最终复核结果。复核结束后,不再受理信息更改和复核。
(四)
学位安排
1.第一阶段(7月中旬)。提前批录取:填报了提前批民办学校志愿,符合条件的由民办学校提前录取。报名人数超过招生计划的民办学校采取电脑随机摇号方式录取。民办学校提前录取的学生自动放弃下一阶段公办学校录取资格。
2.第二阶段(7月中下旬)。第一批录取:申请系统根据各公办学校招生计划,按“类别/积分优先,遵循志愿”的原则,电脑排位录取。填报了提前批民办学校志愿,没有被录取的,同时进入第1批按志愿进行电脑排位。第二批录取:未达到公办学校录取标准的申请儿童,由申请系统按家长填报的志愿录取到民办学校。
3.第三阶段(7月下旬开始)。民办学校统筹招生:民办学校录取完申请系统上符合条件的学生后,还有空余学位的学校可进行统筹招生。统筹招生对象必须符合《深圳市非深户籍人员子女接受义务教育管理办法》规定的就读条件。
符合条件的申请儿童录取到民办学校就读,政府按小学不超过每人每年7000元标准给予学位补贴。收费标准低于补贴标准的,最高补贴额度为其收费标准。
(五)
公布名单
7月29日。公办学校公布录取结果,录取学校短信发送录取通知,申请人可在申请系统查询学位申请结果并自助打印《录取通知书》。民办学校统筹招生由各学校在招生结束后公布录取名单。
(六)
新生报到
具体时间以学校的《录取通知》为准。
6
温馨提示
1.申请人务必如实填报和提交申请资料,填报虚假信息和提交虚假材料的一律取消申请资格并将承担相应的法律责任。
2.凡属以下情况之一者,将不接受申请或取消申请资格:①不按规定时间申请和提交申请材料的;②在读学生;③跨地段申请学校的;④学位申请开始后购、租房或迁户口的。⑤不服从安排或调剂的。
3.国有民办和其他民办学校面向全区招生,与公办学校统一招生平台,同步招生。有意愿报读的申请儿童可直接在网上预申请(学校地址及联系电话请登录“罗湖教育应用网”,点击“学位申请”栏目查询)。
4.能适应普通学校学习生活的深圳户籍适龄残疾儿童,可到地段小学申请随班就读。不能适应普通学校学习生活的罗湖户籍听障、视障等适龄儿童,凭户口簿、儿童出生证、医院证明可到深圳市元平特殊教育学校,其他类型的适龄儿童申请罗湖区星园学校(深圳市元平特殊教育学校地址:布吉西环路138号,电话:89468816;罗湖区星园学校地址:罗湖区新秀小学一楼西侧,新秀路69号,电话:25120536)。星园学校“招生简章”请登录“罗湖教育应用网”,点击“学位申请”栏目查看。
5.学校和家长如对残疾儿童(深圳户籍)能否正常随班就读存在不同看法的,在每年4-6月(一年一次)到深圳市元平特殊教育学校接受义务教育能力评估(预约咨询电话:89468832),根据评估意见执行。
6.新生报到时,学校要收取《儿童入托、入学预防接种证查验报告》,家长可关注“深圳疾控”微信公众号,选择“打疫苗”→“预约接种”→“入学查验”。然后进入查验列表,选择“查验报告”→“下载查验报告”,即可导出打印,不需加盖社康公章,待入学时提交。如学生是异地接种或档案不全,则需到社康接种门诊查验。
7.学校不受理非适龄儿童家长(监护人)的申请。申请公办学校学位不收取任何费用,请不要随便相信和委托别人代办,以免上当受骗。
8.家长可关注“罗湖教育”微信公众号,了解招生政策、咨询招生问题。
7
申请程序及操作指引
申请期内申请时间的先后不影响积分排位,请家长尽量避开前二天的申请高峰,以免造成网络塞车。

如果你对申请学位有疑问,可向学校或教育局招生服务窗口咨询;

如果你对招生工作有意见,可向学校或教育局招生服务窗口递交《罗湖区义务教育阶段学位申请申诉表》寻求解释和帮助。(申诉表可到各学校招生部门和教育局索取或登录“罗湖教育应用网”,点“学位申请”栏目下载)。

更多招生信息:
①登录“罗湖教育应用网” (http://www.luohuedu.net)—“学位申请”栏目;
②扫一扫,关注“罗湖教育”微信公众号。







欢迎光临 深圳论坛 (https://szbbsapp.sznews.com/) Powered by Discuz! X3.3