深圳论坛

标题: 深圳市、罗湖区惠企举措多多 权威解读来了 [打印本页]

作者: 新十一郎    时间: 2020-3-10 18:55
标题: 深圳市、罗湖区惠企举措多多 权威解读来了
在疫情防控的特殊时期,深圳市、罗湖区均有诸多惠企措施,福利多多。3 月 9 日的罗湖"双周发布"上,深圳市中小企业服务局、罗湖区金融服务署相关负责人均进行了权威解读。
尤其是罗湖区推出的"亿元金融扶持"计划中,获得本措施扶持的企业,应在罗湖区注册,或在罗湖区纳税,或纳入罗湖区统计。企业根据本措施获得扶持,不受与罗湖区签订的产业监管协议限制,具体扶持金额不受财政贡献限制。咨询可以拨打罗湖区工业与信息化局 0755-25666610、罗湖区金融服务署 0755-25869898。
市级惠企 16 条:初步测算为企业减负超 600 亿元
深圳市中小企业服务局副局长吕哲在罗湖"双周发布"现场表示,据初步测算,深圳市通过减免、补贴、缓缴等各种方式为企业直接减负超 600 亿元,其中,财政支持超 100 亿元。
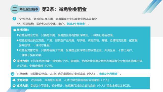
《深圳市应对新型冠状病毒感染的肺炎疫情支持企业共渡难关的若干措施》 ( 以下简称《若干措施》 ) 从强化疫情防控、降低企业成本、加大融资支持、解决用工问题、加强出口服务 5 大方面提出了 16 条措施。
其中,"加大融资支持"方面的政策有帮助企业稳定现金流、帮助企业降低融资成本、加大产业资金倾斜支持、进一步释放"四个千亿"政策红利,惠及广大中小微企业、小微企业主和个体工商户。
快来接收这 16 条措施的满满福利吧。
罗湖区"亿元融资扶持计划"既惠企也惠银
"推出稳企稳岗十条措施,包括‘五个亿元计划’和‘五个专项服务’,政企共济,共战疫情。"罗湖区金融服务署署长郭桂林也对《深圳市罗湖区政企共济共战疫情十条措施》 ( 以下简称《十条措施》进行了介绍。
"五个亿元计划"分别是"亿元防疫补贴计划""亿元租金减免计划""亿元稳企援助计划""亿元融资扶持计划""亿元稳增长奖励计划","五个专项服务"分别是"提供防疫指导专项服务""提供政务直通专项服务""提供银企对接专项服务""提供劳务招聘专项服务""提供司法援助专项服务"。
罗湖区"亿元融资扶持计划"中,既惠企也惠银。
降低企业贷款成本。疫情防控期间,该计划将对获得银行等金融机构新增贷款 ( 续贷、展期视同新增 ) 的辖区企业 ( 不包括房地产企业 ) ,按实际支付利息的一定比例给予贴息支持。
降低企业担保成本。对通过深圳市高新投集团及其子公司获得贷款或担保贷款的辖区民营企业,按照企业在 2020 年 2 月 1 日至 2020 年 6 月 30 日期间发生的实际担保费的一定比例给予一次性补贴。
鼓励民营企业发债。支持符合《公司债券发行与交易管理办法》的罗湖区民营企业在银行间债券市场、全国性的证券交易所及深圳前海股权交易中心发行各类债券和融资工具,按照发行规模的一定比例给予一次性补贴。
鼓励融资担保服务。鼓励以高新投为主的融资担保机构为罗湖民营企业获得银行贷款提供融资担保服务,按照贷款实际发生额的一定比例给予融资担保机构资金扶持。
鼓励保险增信服务。对通过保证保险等产品协助辖区企业获得银行贷款的辖区保险机构,若出现企业无法偿还贷款的情况时,将按照单笔损失金额的一定比例给予风险代偿。
表彰抗疫杰出金融机构。鼓励辖区金融机构为受疫情影响企业开发特色金融产品、设置专项信贷额度、给予专项利率优惠、开通审批绿色通道、予以还款展期宽限、减免罚息等支持,对力度较大、效果明显的,通过 2020 年专项资金给予支持表彰,并在后续合作中予以优先考虑。
鼓励企业购买出口信用保险,扩大出口信用保险覆盖面。对年出口额 500 万美元以下的出口企业,及对中小外贸企业 ( 年出口额在 1000 万至 1 亿美元之间的企业 ) 出口新兴市场政治风险搭建统保平台,统一提供出口信用保险保障。对企业自行投保出口信用保险的给予保费一定比例的扶持,同一保单在市区两级所获得的保费扶持不超过企业实际支付保费金额。
(深圳晚报供稿)






欢迎光临 深圳论坛 (https://szbbsapp.sznews.com/) Powered by Discuz! X3.3